1. Hole

Hole Remove하고 나면 (-)인 Body를 Remove 한 것이기 때문에 Assemble로 바꿔줘야 함.

2. Create Datum

스케치 추출할 때 끊긴 상태로 추출하고 싶을 때 누르고 추출하면 됨.
(번개 모양 아이콘)
3. Generative Shape Design(GSD) 열기

Wireframe 하기 위해서는 Start 누르고, Shape에 있는 Generative Shape Design (A.K.A GSD) 열기


점, 선, 면 다음에 있는 Projection&Combine, Intersection 매우 중요함. 특히 Intersection.
4-1. Wireframe : Projection
<Normal>


Surface를 기준으로 Normal하게 선을 그리면 투영한 원이랑 만남.
<Along a direction>


Direction으로 준 Line 누르고 Normal view 누르면

Surface에 투영된 원이랑 일치한다는 것을 확인할 수 있음
4-2. Wireframe : Projection

빨간색이 Normal, 초록색이 Z축 방향 Along a direction
5. Wireframe : Combine


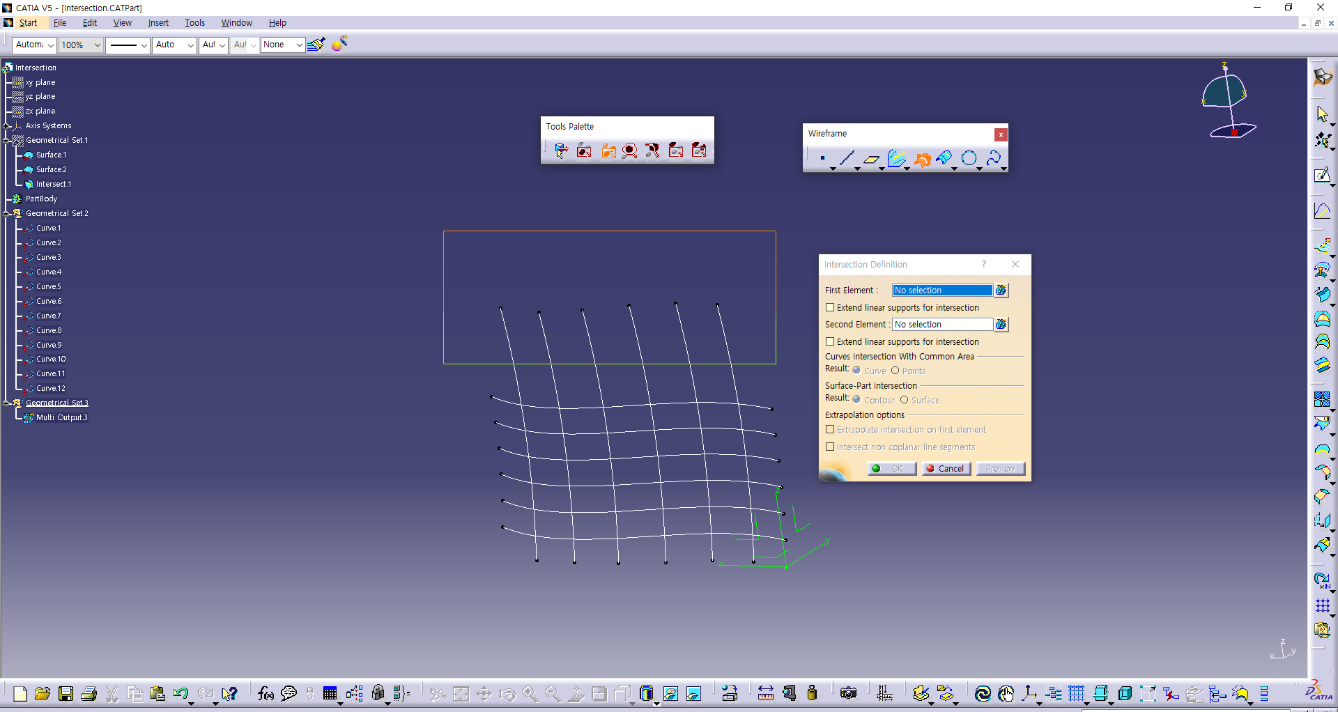
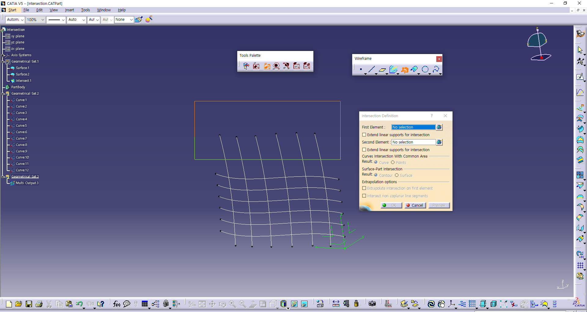
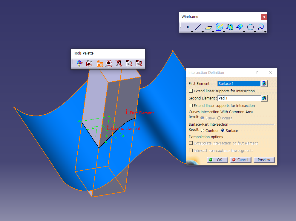
6-1 . Wireframe : Intersection

6-2 . Wireframe : Intersection
<다중 선택 방법>





위의 여러 방법 중 편한 거로 다중 선택하고 Intersection하면 많은 점이 나타남.
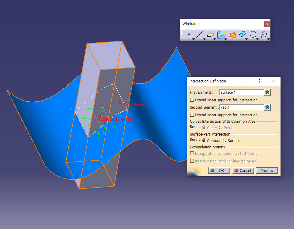
6-3 . Wireframe : Intersection

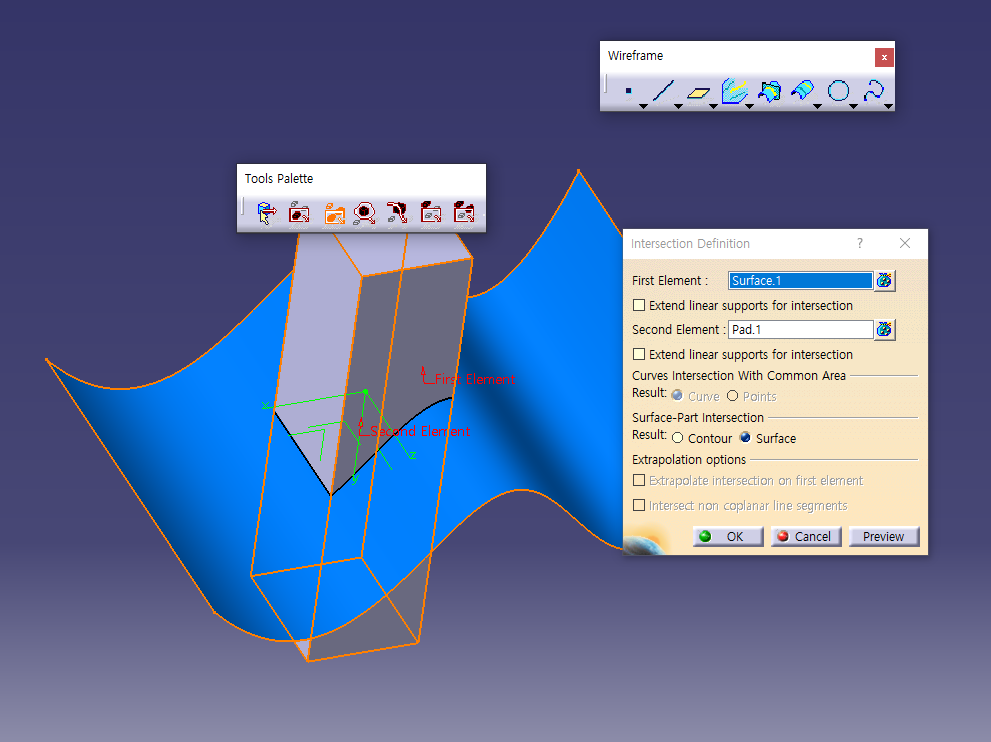
Surface-Part Intersection에서 Contour가 체크되어있어서 선이 나옴.


Surface 체크하면 면이 나옴.
