반응형
1. CATPart 여는 방법

Assembly Design 열기

Existing Component 누르고 Product1 누르기

2. Constraints : Fix

기준이 되는 바닥을 Fix 시킴.
3. Constraints : Coincidence Constraint

면과 면을 붙일 수 있음

할 때마다 Update를 꼭 눌러줘야 함.


축과 축을 일치시킬 수 있음
4. Constraints : Contact Constraint

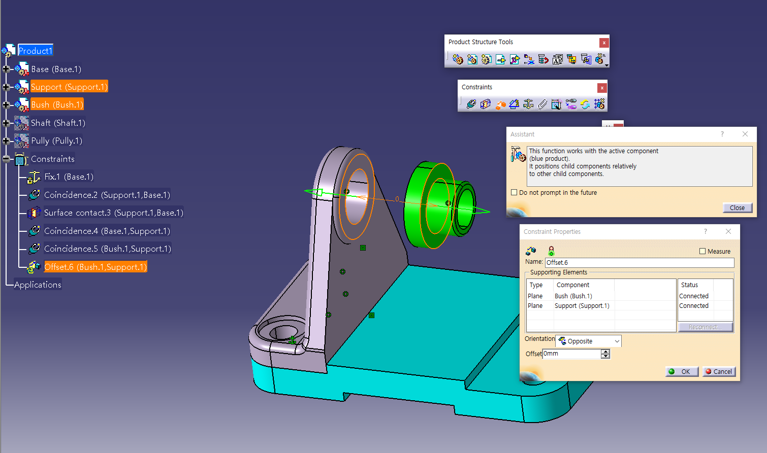
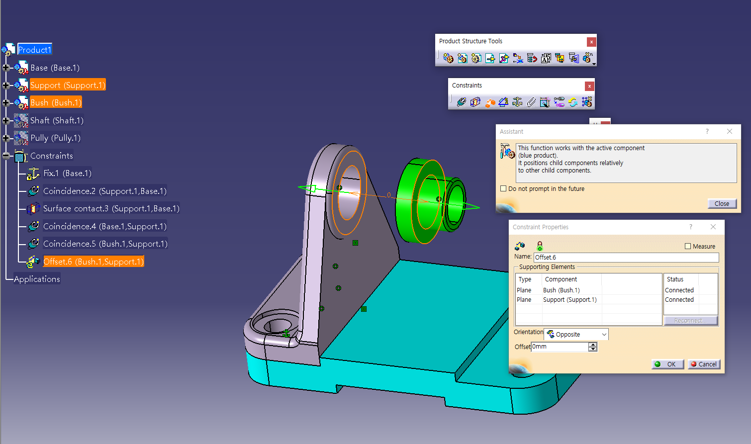
5. Constraints : Offset Constraint


7. Assembly Features : Symmetry

Fix된 Base의 Sub Reference 이용해서 Symmetry

8. Catalog Browser

CATIA에 있는 볼트 사용하기
9. 저장
Ctrl+s 하지 말기

Assemble 파일은 꼭 Save Management로 저장하기



Propagate directory 누르면 Action이 다 Save로 바뀜
반응형