Sweep의 Spine은 크기를 결정
1-1. Explicit : with reference surface


Profile이 Guide curve를 그냥 따라감.

Surface 설정하면 각도값 활성화됨. Surface를 따라가려고 함.




1-2. Explicit : with reference surface


빨간색이 Sketch2를 Profile로 한 거, 노란색이 Sketch1을 Profile로 한 거.
둘이 다른게 나오기 때문에 같게 하려면 Spine을 설정해줘야 함.
Spine은 Profile에 수직해야 함.

Sketch1을 Profile로 한 Sweep 설정

Sketch2를 Profile로 한 Sweep 설정

2. Explicit : with two guide curves


둘이 다르기 때문에 Spine 만들어줘야 함.



위의 방법대로 두 번째 것도 이렇게 마들면 같은 Sweep이 만들어 짐.
3. Explicit : with pulling direction


4. Implicit : two limits

Spine 생성.


Extend는 시작과 끝 포인트를 기준으로 늘어남.
Multi-Sections Surface로도 가능.
5. Implicit : with references surface

6. Implicit : with tangency surface

7-1. Implicit : with draft direction

7-2. Implicit : with draft direction

8. Implicit : with two tangency surfaces

9. Circle : three guides

Spine 설정해줘야 함.
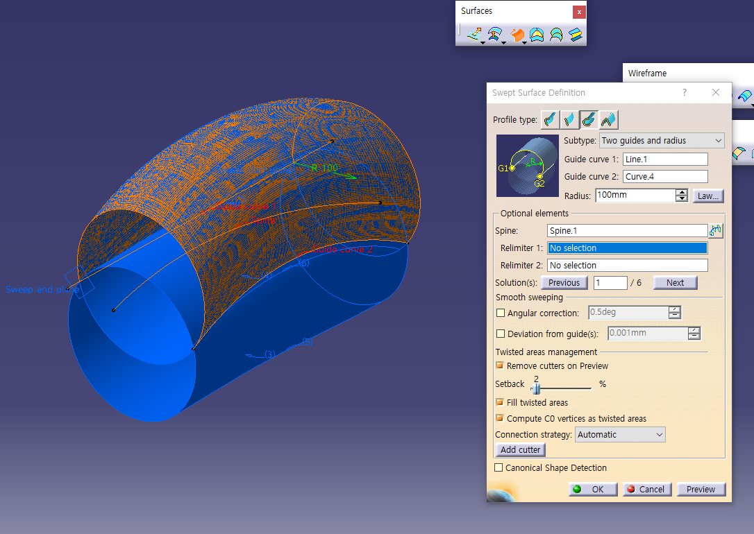
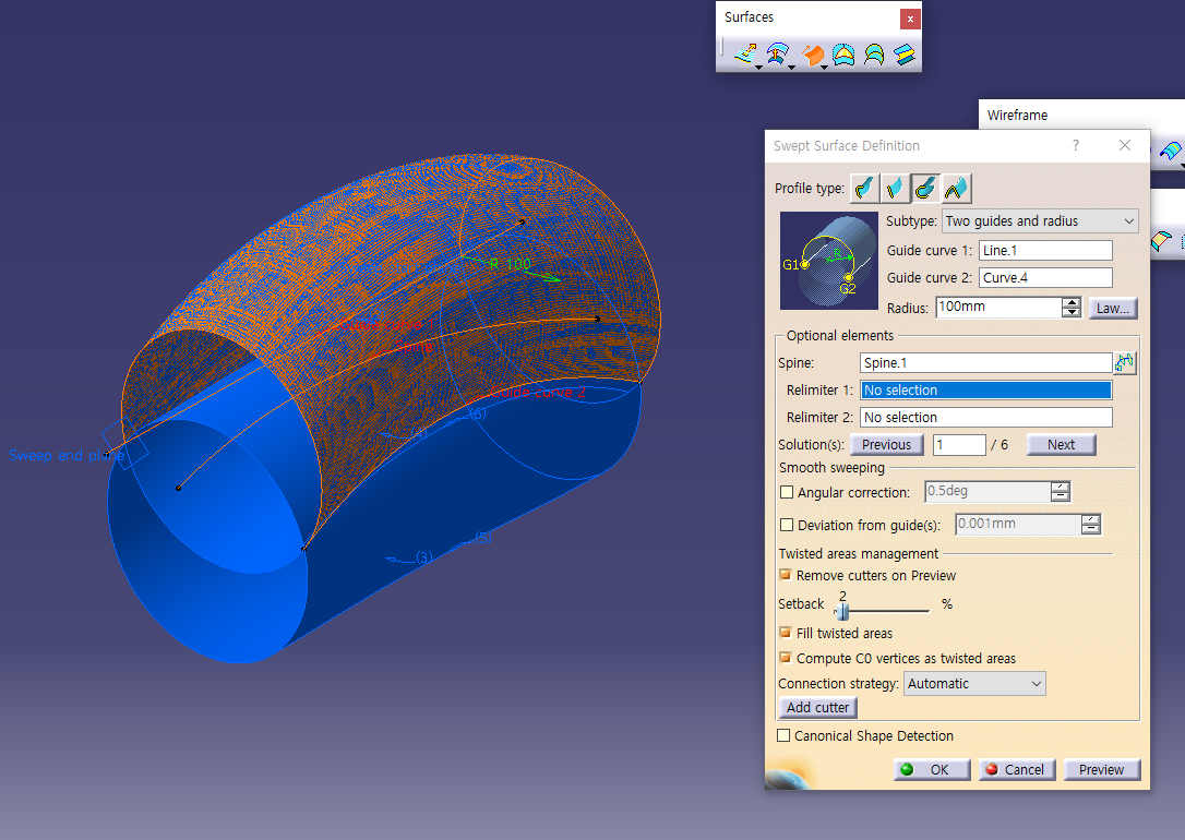
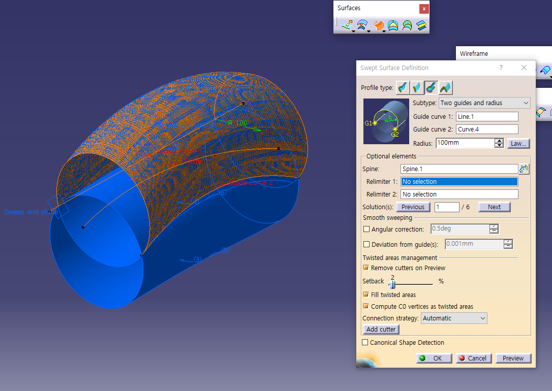
10. Circle : two guides and radius

Spine 설정해줘야 함.
11. Circle : center and two angles

Spine 설정해줘야 함.
12. Circle : center and radius

13. Circle : two guides and tangency surface

Spine 설정해줘야 함.
14. Circle : one guides and tangency surface

너무 작은 반지름 값을 넣으면 안 만들어지고 너무 크면 넘어가기 때문에 Guide curve와 surface 사이의 거리를 알아야 함.
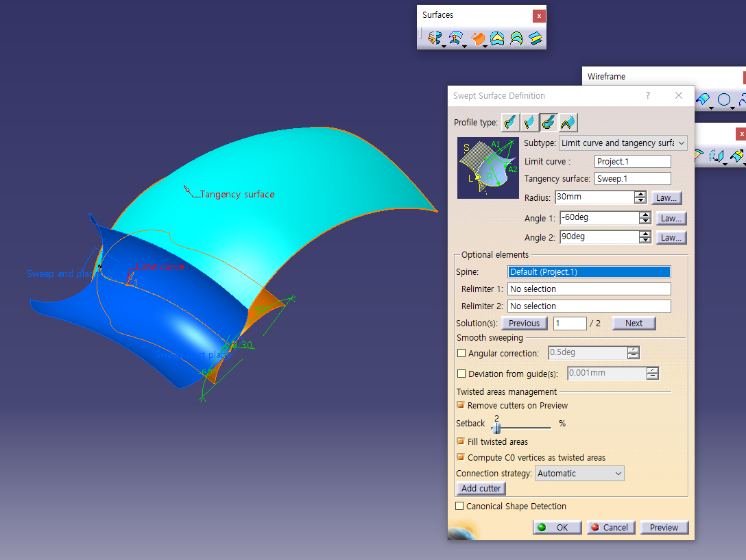
15. Circle : limit curve and tangency surface
