본문 바로가기
CATIA 공부

5월 30일 화요일 CATIA (Surfaces : Revolve / Offset / Variable Offset / Blend)

by yogojogo._. 2023. 5. 30.
반응형

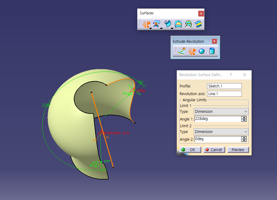
1. Revolve

 

 


2-1.  Offset

 

 

Offset 된 Surface는 원래 Surface의 Normal 방향으로 Offset된 양 만큼 커지거나 작아짐. 

 

 

2-2.  Offset

 

 

오류가 난 부분을 제외하고 Offset 할 것인가를 물어봄.

 

예 누르면 이렇게 됨. 이럴 때는 원인을 찾아서 해결하는 것보다는 그냥 똑같이 만들어 주는 것이 더 편함.

 

Spline 이용해서 선 만들어주기.

 

만든 선이 Offset 하기 전의 Surface 선과 평행해야 하기 때문에 Geometry on support 사용해서 Plane에 투영해서 평행하게 만들어 주기.

 

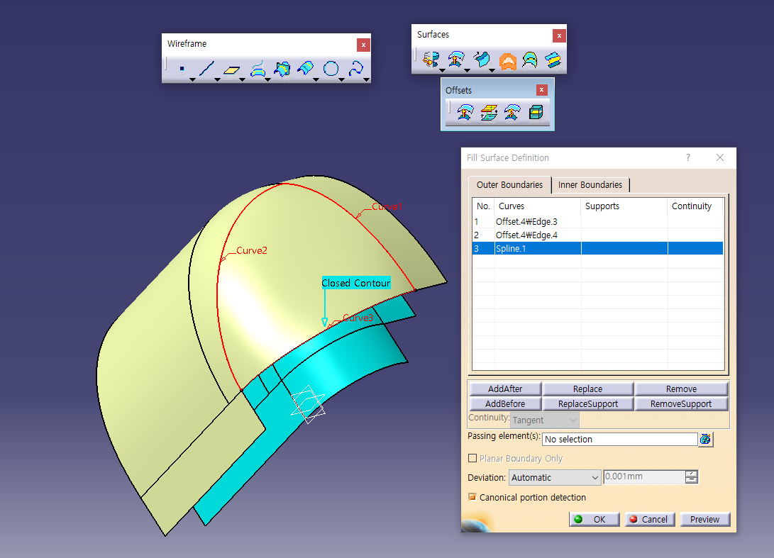
Fill 사용해서 채워주기.

 

 


3. Variable Offset

Base Sufrace는 합친 Surface.

(예제이기 때문에 나눠진 세 사각형을 Join을 이용해서 하나로 만듬. 하지만 원래는 긴 사각형을 나누고 나서 사용해야 함) 

정확한 값이 없는 Surface는 가변인 Variable 선택. 정확한 값들이 있는 Surface는 Constant 선택해서 값 넣어주기.

 

 


4-1. Blend

Surface에 Tangen하게 이어진 것임.

 

continuity를 Point로 바꾸면 직선으로 이어짐.

 

Default Tension 값

 

Tension 값 1.5

 

Tension 값 0.7

 

Trim support 체크하면 하나로 묶어줌.

 

Multi-Sections Surface Definition으로도 만들어 줄 수 있음.

 

 

4-2. Blend

 

 

 

Coupling으로 제대로 만들어 줌.

Blend는 단면을 두 개만 사용할 수 있고, 가이드 커브를 사용할 수 없음.

Multi-Sections Surface Definition은 단면을 여러 개 사용할 수 있고, 가이드 커브를 사용할 수 있음.

(Connet curve와 Spline의 차이와 비슷함)

 

 

4-3. Blend

 

 

 

 

노란색이 Blend, 주황색이 Multi.

Blend는 그냥 이어준거라면 Multi는 Tangent하게 이어준 것임.

 

반응형